简介:
telegram AI全自动翻译客服机器人源码/带视频搭建教程
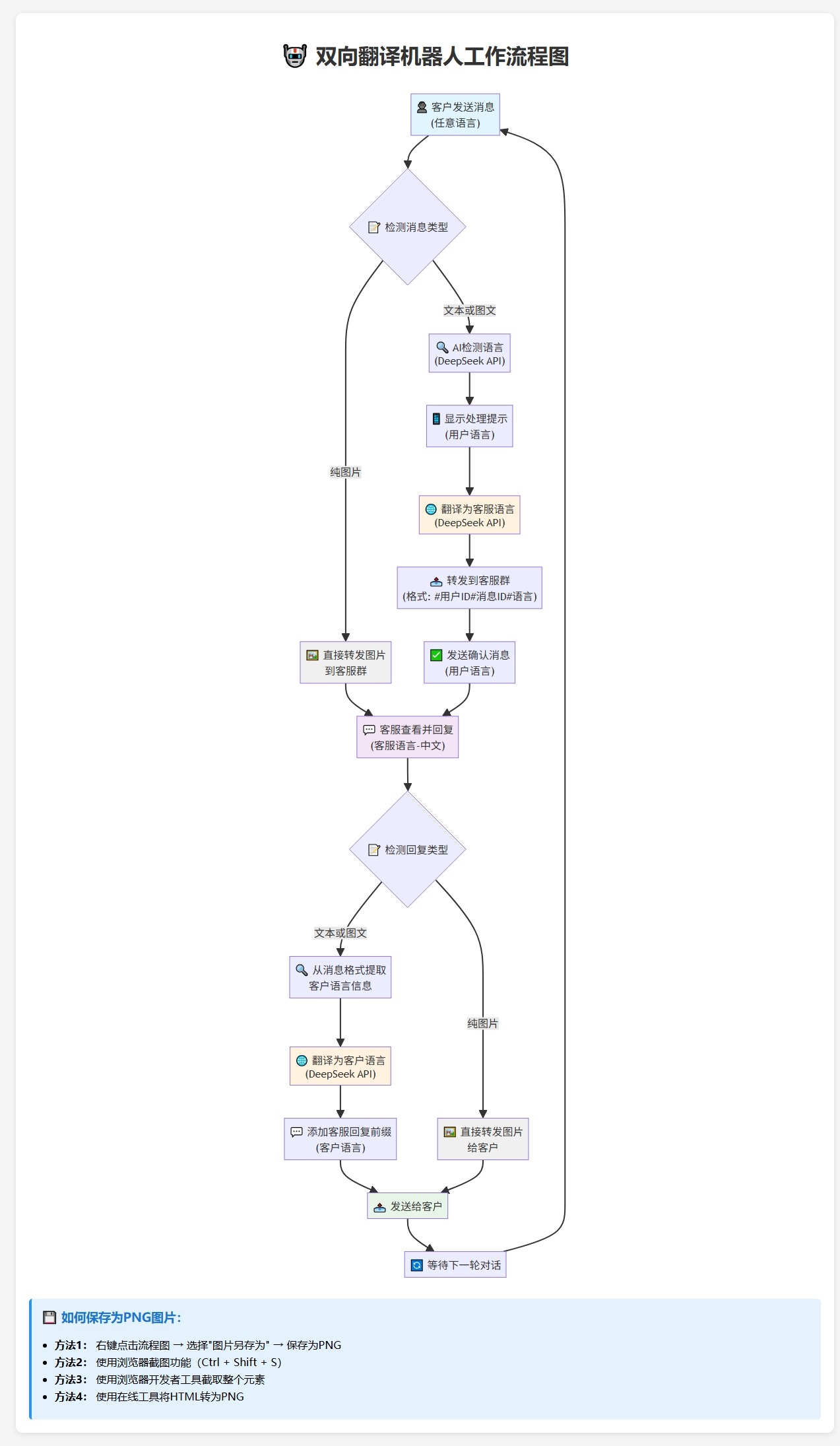
功能说明:
1.双向功能,这个不用说2.将客户消息翻译为客服配置的指定语言,不管客户消息是哪个国家的语言,只要是Deepseek能识别的语言都可以。3.将客户发送的消息翻译为符合客户国家口语习惯的语言
图片:



课程下载:
隐藏内容
此处内容需要权限查看
会员免费查看声明: 本站内容均转载于互联网,并不代表星创网立场!
如若本站内容侵犯了原著者的合法权益,可联系我们进行处理! 联系邮箱:21909170@qq.com
telegram AI全自动翻译客服机器人源码/带视频搭建教程
功能说明:
1.双向功能,这个不用说2.将客户消息翻译为客服配置的指定语言,不管客户消息是哪个国家的语言,只要是Deepseek能识别的语言都可以。3.将客户发送的消息翻译为符合客户国家口语习惯的语言



课程下载:
此处内容需要权限查看
会员免费查看声明: 本站内容均转载于互联网,并不代表星创网立场!
如若本站内容侵犯了原著者的合法权益,可联系我们进行处理! 联系邮箱:21909170@qq.com